首页
部门概况
部门介绍
组织架构
采购制度
资产制度
流程指南
采购公告
中标公告
下载专区
首页
部门概况
部门介绍
组织架构
采购制度
资产制度
流程指南
采购公告
中标公告
下载专区
采购公告
当前位置:
首页
>
采购公告
>
正文
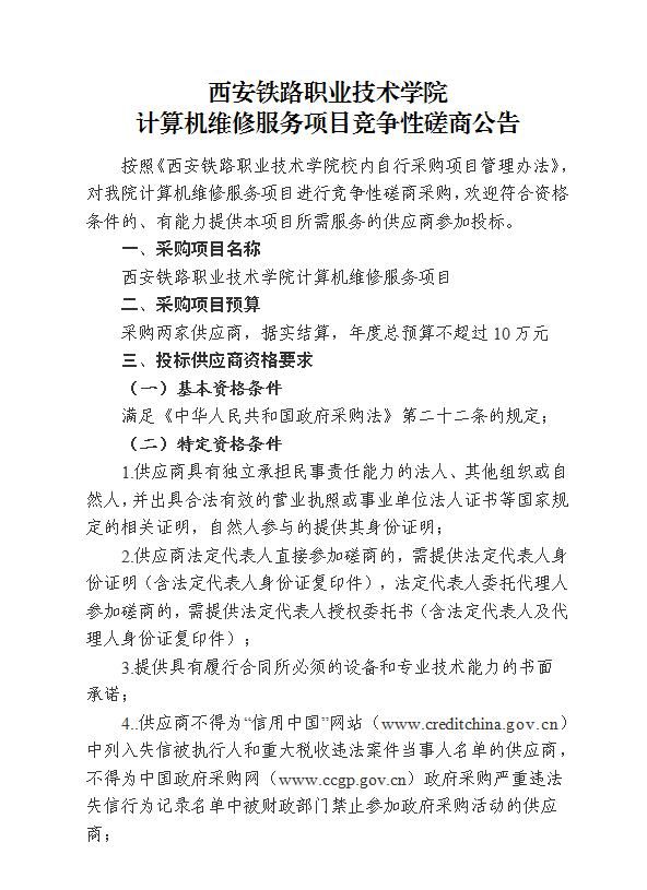
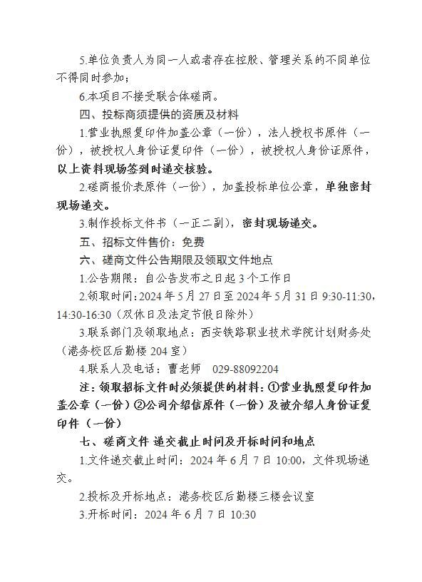
西安铁路职业技术学院计算机维修服务项目竞争性磋商公告
发布日期:2024-05-27
附件【
计算机维修服务项目竞争性磋商公告0527.docx
】已下载
次
上一条:
西安铁路职业技术学院毕业生扎根西部纪实片制作采购项目(二次)竞争性磋商公告
下一条:
西安铁路职业技术学院港务校区地埋供暖管道维修改造项目-竞争性磋商公告