首页
部门概况
部门介绍
组织架构
采购制度
资产制度
流程指南
采购公告
中标公告
下载专区
首页
部门概况
部门介绍
组织架构
采购制度
资产制度
流程指南
采购公告
中标公告
下载专区
采购公告
当前位置:
首页
>
采购公告
>
正文
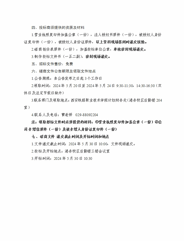
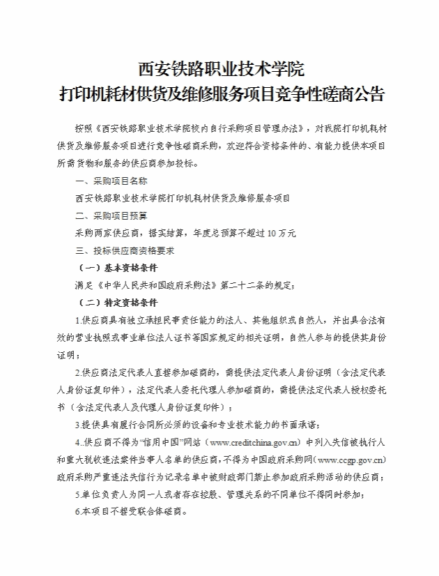
西安铁路职业技术学院打印机耗材供货及维修服务项目竞争性磋商公告
发布日期:2024-05-20
附件【
打印机耗材供货及维修服务项目竞争性磋商公告.docx
】已下载
次
上一条:
西安铁路职业技术学院港务校区地埋供暖管道维修改造项目-竞争性磋商公告
下一条:
西安铁路职业技术学院临潼校区变压器容量扩容采购项目竞争性磋商公告